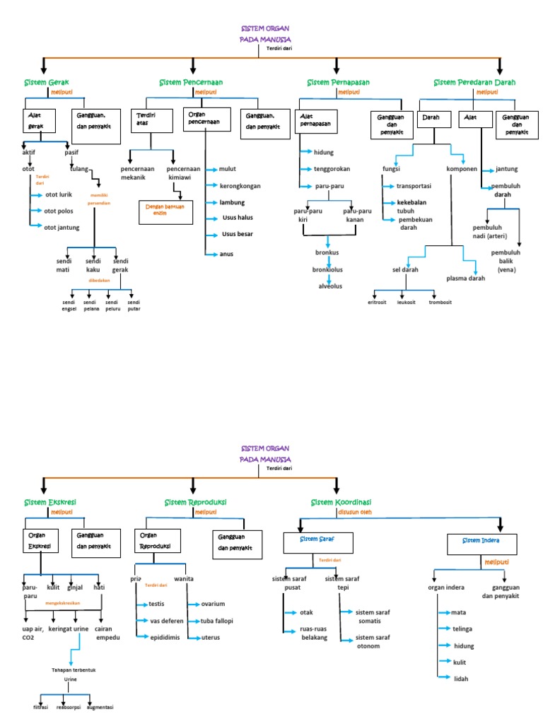
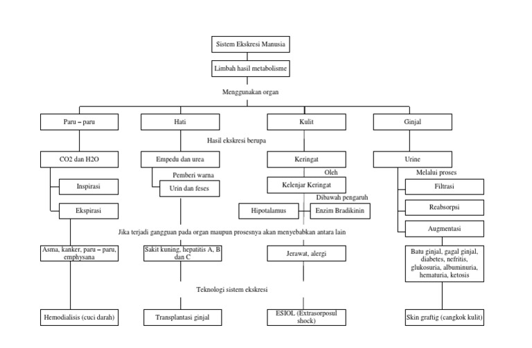
Peta Konsep Sistem Ekskresi Manusia

Jan 28, 2021

peta konsep alat ekskresi pada manusia - Brainly.co.id buatlah peta konsep tentang sistem ekskresi!! - Brainly.co.id Peta Konsep Sistem Ekskresi Pada Manusia 3 Bab 1. Sistem Ekskresi Manusia | United Science Buku Sistem Ekskresi Manusi dan Hewan PETA KONSEP SISTEM EKSKRESI MANUSIA | fivepratiwi18 Peta Konsep Sistem Ekskresi Pada Manusia - Semua Ada ๐š๐ฅ๐ฒ๐š on Twitter: “Peta konsep sistem ekskresi manusia ๐Ÿคฉโ€ฆ " Peta Konsep sistem ekskresi SISTEM EKSKRESI | LILIK WIJAYANTO site SISTEM EKSKRESI PADA MANUSIA - ppt download Peta Konsep Sistem Ekskresi | Pustaka Pandani Peta Konsep sistem ekskresi Buku Sistem Ekskresi DOC) jawaban no 2 ust pa ipin (peta konsep sistem ekskresi … MATERI IPA KELAS 9: BAB 1 Peta Konsep Sistem Ekskresi | Pustaka Pandani BAB-VII. SISTEM EKSKRESI - . sedangkan alat pengeluaran pada … Catatan Biologi-Sistem Ekskresi Sistem Ekskresi Pada Manusia (Materi Lengkap) - Artikel & Materi Sistem Ekskresi Pada Manusia - Kelas 9 Sistem ekskresi pada manusia Fakhrurrahman: PETA KONSEP SISTEM EKSRESI 2 BAB 8 SISTEM EKSKRESI.docx Fajridiary Articles: Sistem Ekskresi Pada Manusia Silabus Materi sistem Ekskresi PETA KONSEP ALAT EKSKRESI PADA MANUSIA DAN GANGGUANNYA | sainsblog17 Peta Konsep Sistem Ekskresi Pada Manusia CATATAN โ€“ CATATAN KECILKU โ€“ Laman 2 โ€“ Keeterbatatasan, adalah … Sistem Ekskresi Manusia: Paru-paru, Hati, dan Kulit | Biologi Kelas 8 PDF) Profil Miskonsepsi Siswa dalam Materi Sistem Ekskresi melalui … Ukbm bio kd 3.9.sistem ekskresi โˆš Sistem Ekskresi Manusia dan Hewan Ginjal Urine Proses … Struktur Alat Ekskresi Pada Protozoa Adalah Berupa Naswa MSS: PETA KONSEP ALAT EKSKRESI PADA MANUSIA DAN GANGGUANNYA Sistem Ekskresi Pada Manusia - Ilmusiana Pengertian Sistem Ekskresi, Fungsi, Gangguan & Cara Menjaga pengetahuan biologi: sistem ekskresi Peta Konsep Buku Sistem Ekskresi Manusi dan Hewan Peta konsep sistem ekskresi - YouTube Naswa MSS: PETA KONSEP ALAT EKSKRESI PADA MANUSIA DAN GANGGUANNYA โˆš Peta Konsep : Cara Membuat dengan Berbagai Contoh-Contohnya SISTEM EKSKRESI SISTEM EKSKRESI PADA VERTEBRATA - PDF Free Download DOC) peta konsep termoregulasi | nur cita qomariyah - Academia.edu Mind Mapping ( Peta Konsep) Sistem Ekskresi Pada Manusia Sistem Ekskresi Pada Manusia - Ilmusiana IPA : 1.Sistem Ekskresi | rafigoing2sma Contoh Peta Konsep Sistem Ekresi Peta Konsep Sistem Ekskresi Pada Manusia Bab 1. Sistem Ekskresi Manusia | United Science Sistem Ekskresi pada Manusia Bab 10 Sistem Ekskresi Pada Manusia Tujuan Pembelajaran Sistem Ekskresi - My Smart Study Club Buku Sistem Ekskresi Manusi dan Hewan BAB-VII. SISTEM EKSKRESI - nbsp;ยท serta gangguan fungsi yang … SISTEM EKSKRESI PADA MANUSIA - ppt download Sistem Ekskresi Pada Manusia (Materi Lengkap) - Artikel & Materi Ruang Lingkup Biologi : Sejarah, Konsep, Cabang, Manfaatnya SISTEM EKSKRESI PADA MANUSIA - ppt download BAB 8 SISTEM EKSKRESI.docx DOC) PETA KONSEP.docx | Reiza Fitri Yulia - Academia.edu PPT - SISTEM EKSKRESI PADA MANUSIA PowerPoint Presentation, free … Sistem EKSKRESI Pada Manusia | MindMeister Mind Map Peta konsep Sistem Ekskresi Manusia - YouTube T BIO 1200895 Chapter5 Peta Konsep Bab 1. Sistem Ekskresi Manusia | United Science โˆš Sistem Pertahanan Tubuh Sel Kekebalan Antibodi Darah Antigen … PPT - PETA KONSEP PowerPoint Presentation, free download - ID:882823 SISTEM EKSKRESI PADA MANUSIA - ppt download PETA KONSEP ANFIS.pdf Peta Konsep Sistem Ekskresi Pada Manusia 3 [pnxk7vzvmg4v] โˆš Peta Konsep : Cara Membuat dengan Berbagai Contoh-Contohnya Peta Konsep Sistem Ekskresi Manusia - SCIENCE HO Ekskresi Tifena Tania.docx - Nama Tifena Kelas XI MIPA PETA … SISTEM EKSKRESI MANUSIA - PDF Download Gratis PETA KONSEP ORGAN DAN SISTEM ORGAN.docx SISTEM EKSKRESI PADA MANUSIA - ppt download Peta konsep panca indera PPT - SISTEM PERNAPASAN PADA MANUSIA PowerPoint Presentation, free … Wasis Sugeng Yuli Irianto - PDF Free Download Peta Konsep Research Papers - Academia.edu Peta Konsep [klzz17mvjelg] 03silabus 140823073409-phpapp02 Peta Konsep Manusia Dan Harapan pengembangan bahan ajar handout biologi Sistem Ekskresi Pada Manusia (Materi Lengkap) - Artikel & Materi Proses Ekskresi pada Tubuh Manusia | Biologi Kelas 11 Pengertian Sistem Ekskresi, Fungsi, Gangguan & Cara Menjaga pengembangan modul yang diawali peta konsep Peta konsep panca indera Sistem Ekskresi pada Manusia, Pembahasan Lengkap ! Buku Sistem Ekskresi Manusi dan Hewan peta konsep biologi Sistem Eksresi Pada Manusia Berikut Gambar dan Fungsinya RPP IPA SMP Kelas 8 Kurikulum 2013 Bab Sistem Ekskresi SISTEM EKSKRESI PADA MANUSIA - ppt download Peta konsep buat lks Struktur Dan Fungsi Sistem

Soal Uas Ipa Kelas 7 Semester 2 Kurikulum 2013 Dan Kunci Jawaban

Kelebihan Dan Kekurangan Dalam Wawancara